棋牌游戏运维多年经验讲解如何防护ddos攻击cc攻击
一,棋牌类服务器的特点
1,棋牌类游戏一般不分区不分服,所以棋牌类服务器要满足随着用户量的增加而扩展的需要。
2,房间模式:即在同一局游戏中就是在同一个房间中,同一个房间中的人可以接收到其他人的消息。
3,往往每个房间的操作必须是顺序性,这个特性类似与一般游戏的回合制,每个玩家的操作都是有顺序性的。
二,关于搭建的技术点
1,数据共享
因为棋牌类游戏不分区不分服,故在设计服务器的时候,是按世界服的思想去设计,即服务器是一个n多台物理机的集群。当用户登陆服务器,创建房间时,可能根据负载均衡算法,它可以在任何一台服务器上面。所以,不管用户登陆到哪一台服务器上面了,都可以获得自己的数据。我们可以考虑可以使用redis来做数据共享。
2,如何进入房间
在同一局游戏中,我们要求所有人都在同一个房间中,我们可以规定在同一个房间中的用户,必须登陆到同一台物理服务器上面。在创建房间完成之后,其他人根据房间号查找房间的时候,可以根据房间号,获取这个房间所在的服务器ip和端口,判断一个当前用户登陆的服务器ip与房间所在的服务器ip是否相同,如果相同,就不做切换,如果不一样,客户端就使用ip和端口,连接到房间所在的服务器上面。
3,保证房间操作的顺序性
创建房间成功之后,接下来的操作都要保证它的顺序性,所以房间需要有一个它自己的消息个队列。我们可以把每个房间到达服务器的消息封装为一个任务,把这个任务放到消息队列中,然后有一个任务执行者去按顺序执行这些任务。

三,系统架构
1,功能设计
a,登陆
一般都是需要接第三方登陆,登陆这一块是http操作,我们统一提供一个web服务,用来做登陆验证。因为在登陆时,调用第三方的http服务,这个过程可能很慢,如果放在逻辑服务器的话,可能会卡业务逻辑任务。因为可能不同的玩家业务请求可能同在一个线程中,如果有任务卡了,那么这个任务以后新来的请求请会卡住,导致消息延迟。
b,获取游戏公告,也放在web服务中。公告一般是游戏登陆的时候向服务器获取一次。把它放在web服务器中,与业务逻辑分离的好处是,当业务逻辑服务器维护或更新的时候,不影响用户的登陆,和获取公告,这样用户体验会好一些。
c,创建用户唯一的id,因为棋牌类游戏服务器是世界服,无分区,所以用户的id必须是全局唯一的。可以利用redis的incr方法,原子的递增,如果不想被别人根据userid的递增推算出有多少注册用户,递增的梯度可以随机,比如每次递增的值从1到1024中随机一个。
d,创建房间,当房间主创建房间时,房间的id需要在任何台服务器上可以查询到,所以创建房间成功后,房间id要存储在共享内存redis中,每个房间id对应一个房间所在的ip地址或服务器id.这样,当有用户要进入房间,在查询房间id时,可能判断这个房间是否和自己登陆的游戏服务器相同。
e,查找加入房间
根据房间id查询房间,查找到房间后,获取房间所在的ip地址或服务器id,如果发现和自己所登陆的服务器一样,直接可以加入房间。如果不一样,把这个房间所在的ip和端口返回给客户端,让客户端重新与房间所在的服务器建立连接,使用登陆时的token验证用户。
f,游戏脚本调用
在验证游戏是否合法时,客户端与服务器都要验证,验证的算法是一样的,所以可以使用脚本来写,写一份脚本,在服务器与客户端中同时使用。可以使用lua。同一个算法使用同一个脚本 ,这样在开发新的同类型棋牌游戏时,只需要替换一下这个脚本就行了,不用再重复开发。
3,后台管理系统
这个一般是根据运营需求开发的,每个公司不一样。不过有一点,后台管理系统可能要和游戏服务器通信,这种通信方式最好是采用redis的订阅/发布机制。这样可以把某个消息事件同时发送到所有的业务服务器上面。根据用户所在的服务器进行处理。
4,玩家同屏
玩家同屏是棋牌游戏中的一个重点,对于做过那些大型的arpg,或mmo游戏的程序员来说,这并不是什么难事。因为同屏就是服务器对客户端的消息进行转发。一个房间四个人,一个人出的牌或操作能被其他三个人同时看到。
因为棋牌游戏的同步数据量比较小。一般常见的同步方式有两种:
1,客户端主动拉取。
客户端定时主动向服务器请求一个用户的消息队列,当一个玩家有操作需要同步到其他玩家时,在服务器端先把这个消息放到这个用户的消息队列中。等待客户端的拉取操作。这种方式的好处是,不需要考虑网络闪断或网络不好的情况,信息都是同步获取的。缺点是,定时拉取的时间间隔很短,可能不到一秒就会拉取一次。
2,服务器主动推送
当一个用户出牌的消息需要同步给其他玩家时,服务器会获得这个玩家与服务器建立的socket连接,然后服务器使用socket主动向客户端发送消息。
这种方式要考虑网络闪断,消息丢失的问题。因为服务器推送的消息,客户端有可能会收不到。所以客户端需要根据心跳来判断网络是否有断开过,如果有断开,需要重新从服务器拉取整个房间状态的消息。或者根据服务器发送的消息号,如果客户端发现接收到的服务器消息号有跳号的,比如应该接收10,却收到了12,说明中间有消息丢失,需要重新拉取整个房间的状态信息。
这种方式的缺点是,开发复杂,需要考虑一些网络问题。优点是,只有在有消息的时候才会推送,没有的话不推送,不占用带宽等系统资源,可以增加用户同时在线量,也就是增加了服务器的承载量。
5,数据同步和持久化
1,由于棋牌类的游戏数据少,计算量也小,所以完全可以不使用内存缓存,而直接使用redis共享内存,用户的所有数据都缓存在redis中。更新也同步更新到redis中,这样不管一个用户登陆哪一台业务服务器,都能获得自己的最新数据。
2,更新数据库,由于数据第一缓存是redis,所以活跃的用户数据都是可以从redis中直接获得的,而不用查询数据库,所以数据库的更新可以采取异步更新,而不会产会数据的延迟。需要注意的一点是,数据的异步更新必须保证是有顺序的。那么这就会产生一个问题,怎么保证用户的更新不会乱呢?
3,如何保证更新的顺序性
因为我们的业务服务器是多个的,用户可能连接其中的任何一个,如果说登陆的是服务器A,加入的房间在服务器B上,那么连接就会切换。为了保证数据更新的顺序,我们可以做一个数据库持久化服务,把需要更新数据库的任务实时发送到这台服务器上,由数据库持久化服务执行对数据库的更新。这样不管用户连接的哪台业务服务器,它的更新都是有顺序保证的。
4,一种快速简单的方法
由于棋牌类的业务少,数据更新少,所以查询可以有redis缓存,减少数据库查询的压力,而更新实行实时更新到数据库,前期不需要开发数据库持久化服务。等用户积累到一定程序之后,发现更新数据库比较慢的时候,再单独做一个数据库持久化服务。
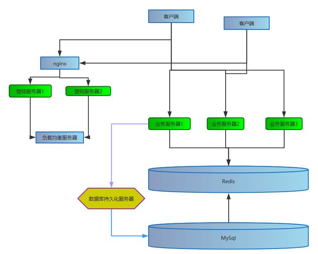
四,服务器架构
1,登陆时,客户端首先向登陆的web服务器请求登陆信息,登陆成功之后,返回登陆的token,为了适应大规模的web请求和登陆服务的稳定,可以使用nginx做负载均衡。
2,登陆成功之后,请求负载均衡服务器,获取一台连接的业务服务器。这个负载均衡服务器可以和登陆web在一个进程中,也可以独立出来。
3,拿到登陆成功的token和需要连接的业务服务器的ip和端口之后,再去连接业务服务器。连接成功之后,要使用token到登陆服务器去验证,这个用户是否登陆了。
4,同一个房间的用户要连接到同一台物理服务器上面。在上面已经说过了。
5,redis用来做共享缓存。
6,mysql做持久化存储。
7,数据库持久化服务器,统一做数据入库操作。
五,关于网关的问题
1,网关的作用
a,转发消息包
b,业务的负载均衡,比如A业务由服务器a处理,B业务由服务器b处理,由网关进行转发。
c,维护与客户端的连接
d,带宽的整合,一般的云服务都是按购买的高防服务器计算带宽的。通过一台高防服务器转发消息,可以只购买一个大带宽就可以了。以节约成本。
2,棋牌类游戏需要网关吗?
现在再来看下目前主流的攻击类型DDos攻击:
DDos攻击现状
数据显示,今年Q2,DDoS攻击活动创下新纪录,同比增长了132%。其中,最大规模的DDoS攻击峰值流量超过了240 Gbps,持续了13个小时以上。目前而言,黑客甚至对攻击进行明码标价,打1G的流量到一个网站一小时,只需50块钱。DDoS的成本如此之低,而且攻击了也没人管。
网站服务器防止DDOS攻击的方法
1、保证服务器系统的安全
首先要确保服务器软件没有任何漏洞,防止攻击者入侵。确保服务器采用最新系统,并打上安全补丁。在服务器上删除未使用的服务,关闭未使用的端口。对于服务器上运行的网站,确保其打了最新的补丁,没有安全漏洞。
2、隐藏服务器真实IP
服务器前端加CDN中转(如北京东方网域的防御吧产品),如果资金充裕的话,可以购买高防的盾机,用于隐藏服务器真实IP,域名解析使用CDN的IP,所有解析的子域名都使用CDN的IP地址。此外,服务器上部署的其他域名也不能使用真实IP解析,全部都使用CDN来解析。
另外,防止服务器对外传送信息泄漏IP,最常见的是,服务器不使用发送邮件功能,如果非要发送邮件,可以通过第三方代理(例如sendcloud)发送,这样对外显示的IP是代理的IP。
总之,只要服务器的真实IP不泄露,10G以下小流量DDOS的预防花不了多少钱,免费的CDN就可以应付得了。如果攻击流量超过20G,那么免费的CDN可能就顶不住了,需要购买一个高防的盾机来应付了,而服务器的真实IP同样需要隐藏。
CC攻击(Challenge Collapsar)是DDOS(分布式拒绝服务)的一种,也是一种常见的网站攻击方法,攻击者通过代理服务器或者肉鸡向向受害主机不停地发大量数据包,造成对方服务器资源耗尽,一直到宕机崩溃。
CC攻击的攻击技术含量低,利用工具和一些IP代理,一个初、中级的电脑水平的用户就能够实施攻击。不过,如果了解了CC攻击的原理,那就不难针对CC攻击实施一些有效的防范措施。
通常防止CC攻击的方法有几种,一个是通过防火墙,另外一些网络公司也提供了一些防火墙服务,例如XX网站卫士和XX宝,还有一种方法是自己写程序预防,昨天网站遇到CC攻击,这也让我尝试了一下各种防止CC攻击方法的有效性。
一开始我想使用某某网站卫士来预防攻击,从界面上看,似乎是防止了大量的CC攻击,但登录网站后发现,流量依旧异常,攻击还是依旧,看起来这个网站卫士的效果并没有达到。
网站防止CC攻击的方法
从原理上看,基本上所有的防火墙都会检测并发的TCP/IP连接数目,超过一定数目一定频率就会被认为是Connection-Flood。但如果IP的数量足够大,使得单个IP的连接数较少,那么防火墙未必能阻止CC攻击。
不仅如此,我还发现,启用了某某网站卫士之后,反而更容易被CC攻击,因为这个网站卫士并不能过滤掉CC攻击,攻击的IP经过其加速后,更换成为这个网站卫士的IP,在网站服务器端显示的IP都是相同的,导致服务器端无法过滤这些IP。
实际上,不使用网站卫士类的服务,直接通过分析网站日志,还是很容易分辨出哪个IP是CC攻击的,因为CC攻击毕竟是通过程序来抓取网页,与普通浏览者的特性区别还是很大的,例如普通浏览者访问一个网页,必定会连续抓取网页的HTML文件、CSS文件、JS文件和图片等一系列相关文件,而CC攻击者仅仅只会抓取一个URL地址的文件,不会抓取其他类型的文件,其User Agent也大部分和普通浏览者不同,这就可以在服务器上很容易分辨出哪些访问者是CC攻击了,既然可以判断出攻击者的IP,那么预防措施就很简单,只需要批量将这些IP屏蔽,即可达到防范CC攻击的目的。
最终,我花了半个小时写了一段小程序,运行之后自动屏蔽了数百个IP,网站才算正常,从而证明,防火墙对于CC攻击的防御并不有效,最有效的方法还是在服务器端通过程序自动屏蔽来预防。
看来CC攻击的门槛还真低啊,搞个几百个代理或者肉鸡就能攻击别人了,其成本非常低,但效果比较明显,如果攻击者流量巨大的话,通过耗费带宽资源的方式都可以进行攻击。但是,CC攻击也有明显的技术缺陷,就是攻击者的IP并不是海量的,通常就是几百数千的级别,并且是真实访问了网站页面,这就使得网站可以通过程序过滤的方式,轻松获取到这些攻击者IP,批量进行屏蔽,那么这种CC攻击就会得到预防。

